新闻中心
首页
新闻中心
继续教育
医学考试
音像图书
专家团队
关于我们
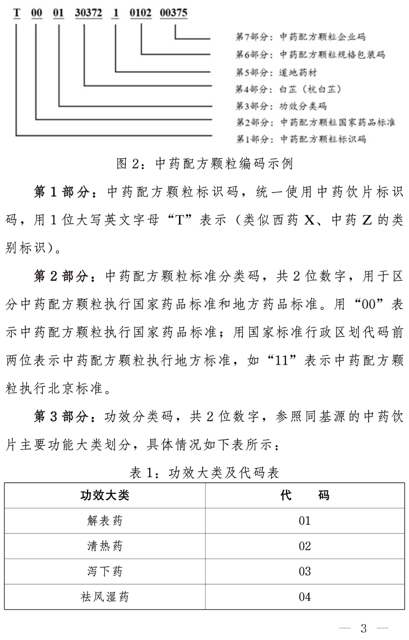
国家医疗保障局办公室关于印发医保中药配方颗粒统一编码规则和方法的通知
更新时间:
2022-09-01 11:16:18
阅读量:
139
上一篇
返回列表
下一篇